5 Lab work n°3
You can download the Lab work n°3 as a PDF file by clicking here.
All the necessary information is already included in the PDF file. Below is a brief summary of the lab content and some expected results.
5.1 Summary of the lab
Content :
The lab work is divided into 2 parts :
- The first part is devoted to the implementation of the SBTS algorithm via the implementation of the optimal drift using kernel methods.
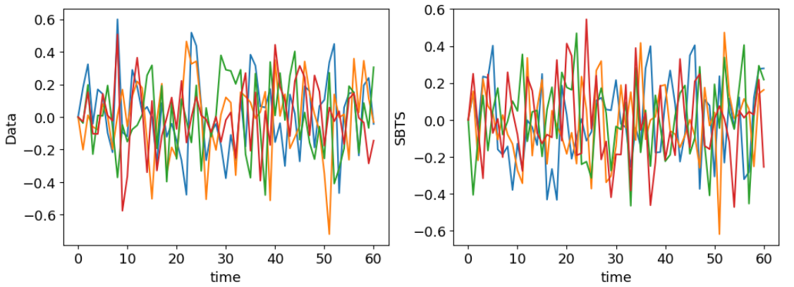
We give below some expected plots that you should obtain after finishing this part.

- The second part is devoted to the study of the O-U process. You will generate SBTS samples of the O-U process and estimate the parameters of your SBTS samples vs the ones of the real O-U process.
We give below some expected plots that you should obtain after finishing this part.


5.2 Towards the open ended mini-project
No PDF submission is required for the lab session answers. The answers should be written directly in the Jupyter notebook and submitted along with the documents associated with the mini-project.↩︎